学校紹介
MUCの魅力
自動車工学科
入学案内
キャンパスライフ
トップページ
TOP
学校紹介
ACADEMICS
MUCの魅力
ABOUT MUC
学校紹介
支援制度
SUPPORT
高等教育無償化制度
自動車工学科
COURSE
学習プログラム
就職・資格
EMPLOYMENT
卒業生のお店紹介
オープンキャンパス
OPEN CAMPUS
入学案内
ENROLLMENT
キャンパスライフ
CAMPUS LIFE
学生・保護者向け情報
INFO
新着情報
TOPICS
交通アクセス
ACCESS
お問い合わせ
CONTCT
プライバシーポリシー
情報公開
© MIYAZAKI UNIVERSAL COLLEGE ALL RIGHTS RESERVED.
TOPICS
新着情報
HOME
>
NEWS
>
新着情報
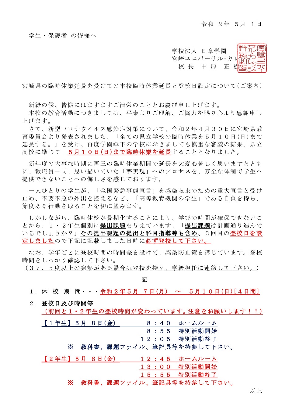
臨時休校延長及び登校日について